产品展示
- 视镜
- 洗眼器
- 阻火器
- 静态混合器
- 汽水混合器
- 螺带混合机
- 无重力混合机
- 高剪切混合机
- 氧气混合器
- 夹套式螺带混合机
- 管道过滤器
- 空气过滤器
-
精细过滤器
- 自清洗过滤器
- 采样器
- 排水器
- 消声器
- 管式反应器
- 不锈钢星型卸料阀
联系我们
全国服务热线: 13813618356
南通博文环保设备有限公司联系人:陈经理
手机:13813618356
微信:13813618356
网址:www.qd-bw.com
地址:启东市惠萍镇南清河村20组
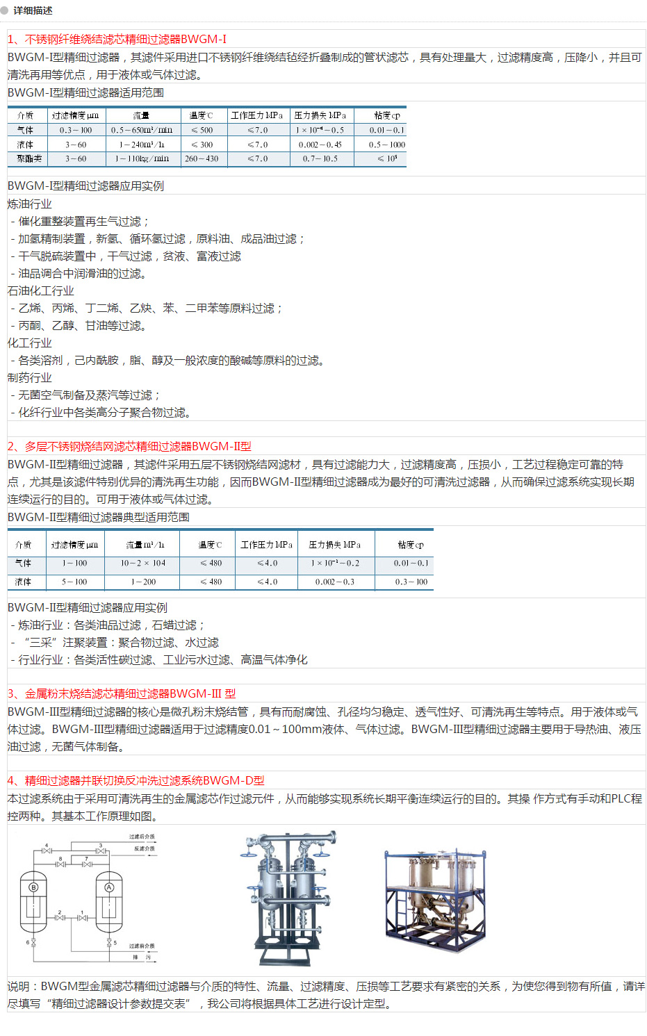
精细过滤器
当前位置:首页 - 精细过滤器金属滤芯精细过滤器
发布时间:2021-1-19 16:08:08 阅读:1155 次

